
油が流出したら、どういったリスクがあるか、ご存じですか?
弊社は浮上油回収ポンプスキマーや、油分除去フィルターのメーカーになります。
ある日、新人から
「油を流出させたらなんでダメなんですか?」
という素朴な質問を受けました。
「油を川に流したらダメ!」
「海が油で汚染されて鳥が油まみれになっている!」
そのようなイメージは皆さんにもあるかと思いますが、
具体的に
「どれくらいダメなのか」
という「リスク」に触れた記事はありませんでした。
そこで、
オイル流出のリスクとして、罰則について網羅的に解説しています。
また、油流出の防止方法や万が一流出した際の対応についてもまとめました。
本文が、御社のリスク管理の参考資料となれば幸いです。
※法令に関しては2025年時点での掲載となります。法令と罰則に関しての詳細は必ず現時点での法令罰則をお調べください。
はじめに
工作機械油や作動油などの工業用潤滑油や、重油や軽油など、油・オイルが流出することのリスクとして、
まず一つが人的・経済的に大きな負担が発生します。
例えば河川へ油が流出してしまった場合、即座に防止しなければいけません。
そして流出した分を回収する必要があります。
多くの時間と費用がかかります。
規模が大きかったり、水田や水源などに被害が及ぶようであれば更に多くの時間と手間と費用がかかることになります。
また、油の種類や量によっては、火災を発生させる危険性もあります。二次災害を発生させると、被害規模も大きくなります。
こういったことから、工場の油流出対策は非常に重要ということが言えます。
油は重油、軽油、ガソリン、廃油などの石油製品や動物油、大豆油などの食用油など様々な種類の油があります。
油は水中では分解されにくく、コップ1杯の油でたたみ1000畳にも広がると言われています。
その臭いや油膜は少量であっても多くの人に不快感を与えます。
油による環境汚染を未然に防止するため、油を使用する際には、十分な注意と対策を事前準備する事が必要です。
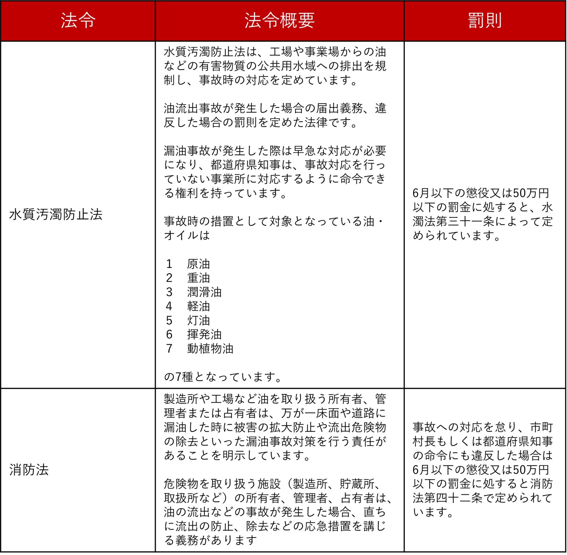
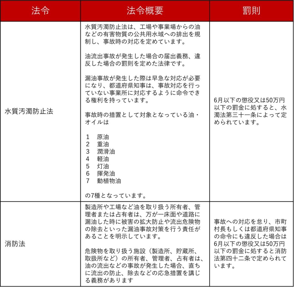
油流出に関わる法令と罰則
油の取り扱いに関する条文がある法律と、それを違反した際の罰則の要約を解説します。
※法令と罰則は資料作成時の情報になります。リスク管理の際は必ずご自身で調べるか専門家への指示を受けて下さい。

油流出した時の対策・初動

被害の最小化には、事前の準備が不可欠です。
連絡網やバルブの把握、オイルフェンスやポンプスキマーなどの事前準備が、大きな被害を食い止めます。
特に浮上油回収ポンプスキマーを緊急時用で保管しておくと、
油流出時にすぐに設置することで、油をグングン吸込み、油拡散を防ぎます
油を効率よく回収する「浮上油回収オイルスキマー」
常時、油やスカムなどの異物が発生するような現場でも、「緊急時に動かす」だけの現場でも、浮上油回収オイルスキマーは活躍します。
常時水面に浮かんでおり、電源を入れるだけで水面のオイルやスカムを吸込み、外部への流出を防ぎます。

使用場所としては、
■クーラントピットの浮遊油回収・移送
■排水処理設備の浮遊物回収
■河川・港湾の流出油の回収
■緊急時の流出油の回収 など
などで使用されることが多いです。
どのように動作するのか、わかりやすい動画がありますので、ご覧ください。
どんどん表面のスカムを吸い込んでいるのがわかるかと思います。
このように、油が水面に浮く性質を活かし、ポンプで吸い込むことが可能です。
特殊な製品にも関わらず、即納出来るのはエイチツーだけです。
「ポンプ故障中に油が流出した」
そんな事にならないように、常時在庫する体制を整えております。
吸い込んだ後の油はどうするの?
多くの場合は排水処理へ戻されたり、一次貯留槽などに戻され適切に処理されます。
オイルを回収した後においても、エイチツーでは次の方法でオプションとして対応が可能です。
・油分分離槽を設置して、さらに油だけを分離させ、ドラム缶などに回収→産廃へ
・オイル除去フィルターを使い油分だけ吸着。
イニシャルコスト的には除去フィルターが優勢ですが、ランニングコスト的には油分分離槽の設置がメリットあります。
いずれも、エイチツーでは油の回収から分離までご提案できます。
「リスク管理に、緊急用で常備しておこう」
「既存の製品の納期に不満がある」
「これから油を使う業務が発生し、対策が必要」
など、お気軽に弊社にお問い合わせ下さい。

